原标题:分辨流感与普通感冒 如何做好日常防护?
2023年全国科普日活动于9月17日至23日在全国各地集中开展,今年主题为“提升全民科学素质,助力科技自立自强”。为加强面向公众宣传科学、文明、健康的生活方式,促进公众热爱科学、学习科学,并运用科学去革除陋习,改善生活,提高生活质量,全面提高重庆居民思想道德水平和科学文化素质,促进重庆精神文明建设,由重庆市科学技术协会科普部指导,中新社重庆分社、中新网重庆(重庆新闻网)主办的《新话科普》专栏上线,助力宣传科学生活观念,普及科学生活知识,引导居民增强科学意识和鉴别能力。
本期上海儿童医学中心中医科主治医生,中医儿科学博士陈佳作为栏目嘉宾,与大家分享《分辨流感与普通感冒 如何做好日常防护?》的科普知识。

问:感染流感有哪些症状?
陈佳:流感一般表现为急性起病、发热(部分病例可出现39-40℃的高热),伴有头痛、肌肉、关节酸痛,乏力等症状,小朋友感染后,往往还伴有咽痛、咳嗽、鼻塞、流涕、呕吐、腹泻等症状。婴幼儿流感的症状不像儿童和成年人那么典型,可能仅仅表现为发烧,会有点咳嗽。新生儿流感相对比较少见,但并不是没有,在感染以后往往会出现很多并发症,比如合并肺炎,其他的临床表现可能会有不吃奶、嗜睡、呼吸不好等等。在儿童中,流感病毒往往可以引起急性的喉炎、中耳炎、气管炎、支气管炎以及肺炎等等,这些临床并发症都比成人常见。因此需要我们多多留意,并尽可能地分辨出孩子到底是不是流感,及时发现,及时治疗。
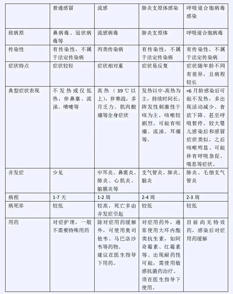
问:普通感冒、流感、肺炎支原体、呼吸道合胞病毒感染有什么区别,如何分辨?
陈佳:目前处于高发的这几种疾病都属于呼吸道感染,都可能会出现发热、咳嗽等症状。但流感相对于其他几种疾病,往往起病更急、体温更高,全身症状更重。附几种疾病的症状特点对照表,方便大家参考。

问对于孩子而言,日常采取哪些措施来预防流感?
陈佳:一是注意个人卫生,勤洗手是预防流感的重要措施。用肥皂和流动水洗手至少20秒,避免用手触摸口鼻眼等部位。二是保持室内空气流通:保持室内空气流通,每天至少开窗通风2次,每次10-15分钟。避免接触传染源:尽量避免接触流感患者,如果必须接触,应佩戴口罩,并注意保持距离。如果家里有人感染流感,建议尽可能隔离,尤其要减少与孩子接触的机会;有两个孩子,其中一个感染流感时,应尽可能相对固定1名家庭成员照顾患儿并注意加强个人防护,近距离接触患者时,应戴口罩;其他家庭成员应尽量减少与流感患儿的接触机会,尤其是未感染流感的孩子,尽量减少与患儿的接触。三是加强锻炼:适当的体育锻炼可以提高身体免疫力,增强抵抗力。四是合理饮食:在疾病的流行期间或孩子有病时,如小朋友出现不想吃饭、舌苔厚、打嗝屁多、睡眠不安、大便臭等情况,饮食需清淡少蛋白质(肉蛋奶鱼等),当小朋友身体恢复后,饮食需恢复均衡膳食,同时避免食用过多油腻、辛辣等刺激性食物。五要合理穿衣:根据气温变化及时增减衣物,不要让小朋友受凉也不要穿得过多。判断衣服是否合适有个小窍门是摸鼻尖,如果小朋友鼻尖是温的,就是穿的比较合适的,如果鼻尖冰凉,就需要增加衣服,反之,如果鼻尖较热甚至有汗液,就是穿得太多,需要减衣服。此外,接种流感疫苗是预防流感的有效手段,建议每年接种一次。
教育信息网健康频道登载此文出于传递更多信息之目的,并不意味着赞同其观点或证实其描述。文章内容仅供参考,具体治疗及选购请咨询医生或相关专业人士。
原标题:分辨流感与普通感冒 如何做好日常防护?
来源:中国新闻网




当前位置:
来源:中国新闻网
作者:杨晶
时间:2023-12-07 03:21:56 发布
标签:新闻




